3月30日,微信公众号“无锡人社”发文,曝光一批存在拖欠工资等违法行为的企业名单,具体如下:
为进一步加大对重大劳动保障违法行为的惩戒力度,强化社会舆论监督,促进用人单位遵守劳动保障法律、法规和规章,根据《重大劳动保障违法行为社会公布办法》及《关于进一步做好拖欠农民工工资等违法行为社会公布及联合惩戒工作的通知》等有关规定,无锡市人社局现将无锡市近期查办的存在重大劳动保障违法行为的3家用工主体有关情况集中向社会公布,并再次提醒企业经营者要提高守法自觉性,依法合理用工,切实保障劳动者的合法权益。

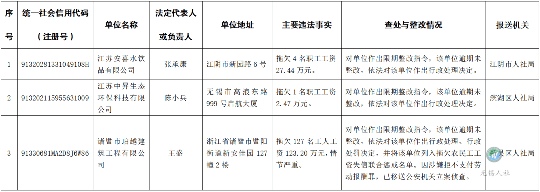
无锡市2026年第一批重大
劳动保障违法行为公布情况汇总表

重大劳动保障违法行为典型案例
江苏安喜水饮品有限公司拖欠劳动报酬案
2025年11月12日,江阴市人社局接到职工反映江苏安喜水饮品有限公司拖欠劳动报酬。
经查,江苏安喜水饮品有限公司统一社会信用代码为91320281331049108H,地址位于江阴市新园路6号,法定代表人张承康。该单位拖欠4名职工劳动报酬27.44万元。
2025年12月4日,江阴市人社局向江苏安喜水饮品有限公司下达限期改正指令书,责令该单位于2025年12月12日前支付职工工资,至整改期限到期,该单位逾期未支付。2026年1月19日,江阴市人社局依法对该单位作出行政处理决定,单位仍未履行,后续将依法申请法院强制执行。
江苏中昇生态环保科技有限公司拖欠劳动报酬案
2025年9月18日,滨湖区人社局接到职工反映江苏中昇生态环保科技有限公司拖欠劳动报酬。
经查,江苏中昇生态环保科技有限公司统一社会信用代码为913202115955631009,地址位于无锡市高浪东路999号启航大厦,法定代表人陈小兵。该单位拖欠刘某工资2.47万元。
2025年11月14日,滨湖区人社局向该单位下达限期改正指令书,责令该单位于2025年11月23日前支付刘某工资2.47万元,至整改期限到期,该单位逾期未支付。2025年12月2日,滨湖区人社局依法对该单位作出行政处理决定,单位仍未履行,后续将依法申请法院强制执行。
诸暨市珀越建筑工程有限公司拖欠劳动报酬案
2025年8月11日,新吴区人社局接到线索称诸暨市珀越建筑工程有限公司拖欠劳动报酬。
经查,诸暨市珀越建筑工程有限公司统一社会信用代码为91330681MA2D8J6W86,地址位于浙江省诸暨市暨阳街道新安佳园127幢2楼,法定代表人为王盛。该单位作为新吴区某项目专业分包单位,拖欠127名工人工资123.20万元。
2025年9月8日,新吴区人社局向该单位下达限期改正指令书,责令该单位于2025年9月30日前支付127名工人工资123.20万元。至整改期限到期,该单位逾期未支付。新吴区人社局依法对该单位作出行政处理决定,作出罚款人民币15000元的行政处罚,并将该单位列入拖欠农民工工资失信联合惩戒名单。因涉嫌拒不支付劳动报酬罪,新吴区人社局将该案移送公安机关立案侦查。截至目前,该单位已支付部分工人工资30万元,后续新吴区人社局将根据支付情况依法处置。
维权提示
如您在工作中发现单位存在拖欠工资等违法行为,可拨打12333,或通过微信登录“安薪无忧欠薪”维权小程序反映相关问题。

来源 | 无锡人社

相关文章



头条焦点
精彩导读
关注我们
【查看完整讨论话题】 | 【用户登录】 | 【用户注册】