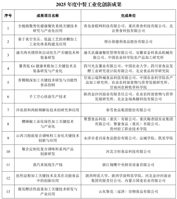
为树立行业创新典范,加速新技术、新装备在中餐业领域的应用,提升行业整体生产力水平,推动中餐产业高质量发展,经世界中餐业联合会批准,中餐工业化产业分会组织开展了2025年度中餐工业化创新成果的申报与评审工作。经过严格的形式审查、专家初审与会议评审,评选出13项具有代表性的年度创新成果,并于河北省隆尧县举办的中餐工业化产业发展交流会暨世界中餐业联合会中餐工业化产业分会二届四次会议上正式发布。

本次入选的创新成果覆盖谷物、薯类、肉类、蔬菜、调味品等多个产业领域。在创新内容上,着重推动将传统烹饪工艺转化为标准化、数字化的工业生产体系,构建从理论支撑、技术突破、装备升级到产品实现的全链条创新模式。从产业链视角看,这些成果着力破解中餐工业化进程中的实际难题,打通研发、生产、品控、运营等环节的堵点,最终集成关键加工技术、核心装备与创新产品,形成可示范推广的系统解决方案,有力推动中餐标准化、工业化、数智化进程。


相关文章
头条焦点
精彩导读
关注我们
【查看完整讨论话题】 | 【用户登录】 | 【用户注册】